Instance Verification Kit (IVK)
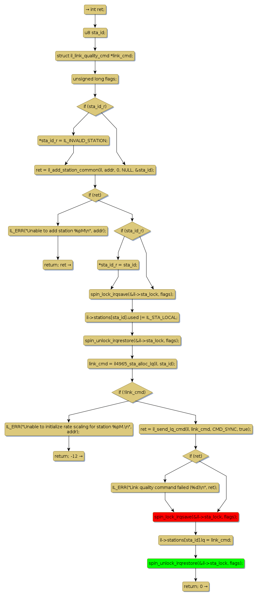
spin lock @ [88898+40+/linux-3.19-rc1/drivers/net/wireless/iwlegacy/4965-mac.c]
Instance Signature: sta_lock
|
The Matching Pair Graph:
|
|
Function Name
|
Control Flow Graph (CFG)
|
Events Flow Graph (EFG)
|
Source Correspondence
|
|
il4965_add_bssid_station
|
|
|
[88029+24+/linux-3.19-rc1/drivers/net/wireless/iwlegacy/4965-mac.c]
|